Nos consultants vous accompagnent pour définir les meilleurs scénarios automatisés en accord avec vos objectifs commerciaux, relationnels et marketing :
Identification des scénarios opportuns en fonction de vos objectifs et datas activables : engagement, conversion, fidélisation, etc.
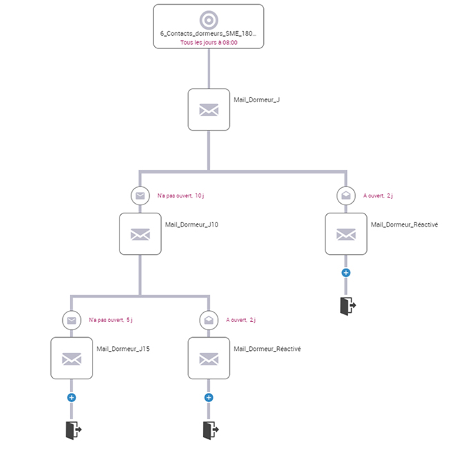
Construction des scénarios de lead nurturing & Customer Journey : définition des messages et canaux, mapping, conditions et déclencheurs des envois.
Base de données : segmentation et ciblages adaptés.
Création de contenus avec identification et promotion de vos valeurs.
Suivi et optimisation de vos résultats.
Nos chefs de projet concrétisent la création et mise en place de votre projet d’automatisation de campagnes :
Design des e-mails de vos scénarios et de vos landing pages associées.
Conception & intégration HTML de tous vos éléments de campagne.
Déploiement opérationnel sur votre solution : ciblages, déclencheurs, etc.
Suivi de vos envois.